Keterangan :
A.Kemampuan membaca
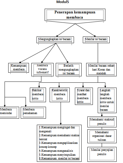
Kemampuan membaca adalah kemampuaan yang identik dengan melek wacana.Kemampuan membaca dapat ditolakukuri oleh dua kemampuan utama yaitu kemampuan visual dan kemampuan kognisi.Kemampuan visual adalah kemampuan mata melihat dan menangkap lambang-lambang tulis secara tepat.Untuk kemampuan kognisi adalah kemampuan otak memahami makna dan maksud lambang-lambang secara tepat.kemampuan membaca sesungguhnya itu seringjuga disebut KEM(kemampuan efektif membaca),yang terdiri dari gabungan kemampuaan visual dan kemampuan kognisi.
B.Membaca wacana informatif
Membaca informatif ini adalah membaca yang sifatnya informasi. Dalam membaca ini memerlukan strategi untuk membaca ini diantaranya:
1.Membaca memindai.Terdapat dua jenis dalam membaca memindai yaitu scanning dan skimming.Scanning merupakan jenis membaca cepat dengan tujan untuk menemukan informasi tertentu yang telah ditetapkan sebelumnya dalam suatu teks.Skimming menuntut pembaca memiliki kemampuan memproses teks dengan cepat guna memperoleh gambaran umum mengenai suatu teks.
2.Membaca pemahaman.Dalam membaca pemahaman harus memperhatikan tiga aspek yaitu prabaca(previewing),pendugaan(predicting),membaca dengan kecepatan bervariasi dan menandai bahan bacaan.
Menilai Isi Bacaan
A.Hakikat membaca kritis
Membaca kritis adalah kegiatan membaca denganbijaksana ,penuh tenggang hati,mendalam,evaluatif,serta analitis dan bukan mencari-cari kesalahan penulis.
B.Karakteristik membaca kritis
Salah satu ciri dari membaca kritis adalah berpikir dan bersikap kritis.
Berpikir dan bersikap kritis itu ditandai oleh hal-hal berikut:
· Kemampuan menginterpretasi secara kritis
· Menganalisis secara kritis
· Mengorganisasi secara kritis
· Menilai secara kritis
· Menerapkan konsep secara kritis
Teknik-teknik yang dapat untuk meningkatkan sikap kritis (Nurhadi,1987)
· Kemampuan mengingat dan mengenali bahan bacaan
· Kemampuan menginterpretasi makna tersirat
· Kemampuan mengaplikasikan konsep-konsep dalam bacaan
· Kemampuan menganalisis isi bacaan
· Kemampuan menilai isi bacaan
· Kemampuan mencipta bacaan
Keenam sikap kritis tersebut sejalan dengan konsep berpikir pada tataran ranah kognitif dalam taksonomi bloom yang direvisi oleh Anderson dan krathwhol (2001:268).Ranah – ranah dimaksud meliputi:
· Kemampuan mengingat dan mengenali
· Kemampuan memahami/menginterpretasi makna tersirat
· Kemampuan mengaplikasikan konsep – konsep
· Kemampuan menganalisis
· Kemampuan menyimpulkan
· Kemampuan menilai isi bacaan
C.Syarat dan manfaat membaca kritis
Kegiatan membaca kritis akan dapat dilakukan jika pembaca memenuhi beberapa persyaratan pokok berikut ini:
· Memiliki pengetahuan yang memadai mengenai bidang ilmu yang disajikan dalam bacaan.
· Tidak tergesa gesa dalam bertanya dan menilai bacaan
· Berpikir analitis,kritis,logis,dan sistematis
· Menerapkan berbagai metode analisis yang logis dan ilmiah
(Nurhadi,1988;Harjasujana dkk.,1988)
Beberapa manfaat yang bisa anda petik dari membaca kritis antara lain:
· Pemahaman yang mendalam dan komprehensif terhadap materi bacaan
· Kemampuan mengingat yang lebihkuat dan lama sebagai hasil dari usaha memahami berbagai hubungan antar fakta dalam bahan bacaan antar fakta diluar bacaan,dan hubungan dengan pengalaman personal.
Kepercayaan diri yang mantap dalam memberikan pendapat tentang isi bacaan.

Tidak ada komentar:
Posting Komentar